技术成熟度是指科技成果的技术水平、工艺流程、配套资源、技术生命周期等方面所具有的产业化实用程度。
美国航空航天局(NASA)于20世纪70年代提出了技术成熟度(Technology Readiness Levels,缩写为TRL)的概念,起初技术成熟度分为7级,1995年美国航空航天局起草并发布《TRL白皮书》,将其改为9个等级。2002年被美国国防部纳入武器采办条例中,并在2005年正式确定为九个等级:
基本原理被发现和阐述;
形成技术概念或应用方案阶段;
应用分析与实验室研究,关键功能实验室验证阶段;
实验室原理样机组件或实验板在实验环境中验证;
完整的实验室样机,组件或实验板在相关环境中验证;
模拟环境下的系统演示;
真实环境下的系统演示;
定型试验;
运行与评估。
备注:一般认为第五个等级以后的成果具备一定的实用性,适合于进一步开发应用与转化,但产品化之后的市场化与产业化问题在技术成熟度等级中并不涉及。
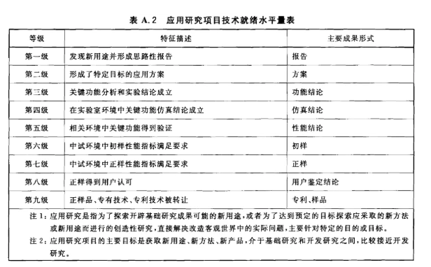
中国也引进了该指数并被改良编制成为国家标准GB/T22900-2009《科学技术研究项目评价通则》,用于对科研和技术开发项目进行管理和评价。GB/T22900-2009根据项目的研究层次分为基础研究项目、应用研究项目、开发研究项目,并分别建立了对应的技术就绪水平量表(见下三表)。






